Instance Verification Kit (IVK)

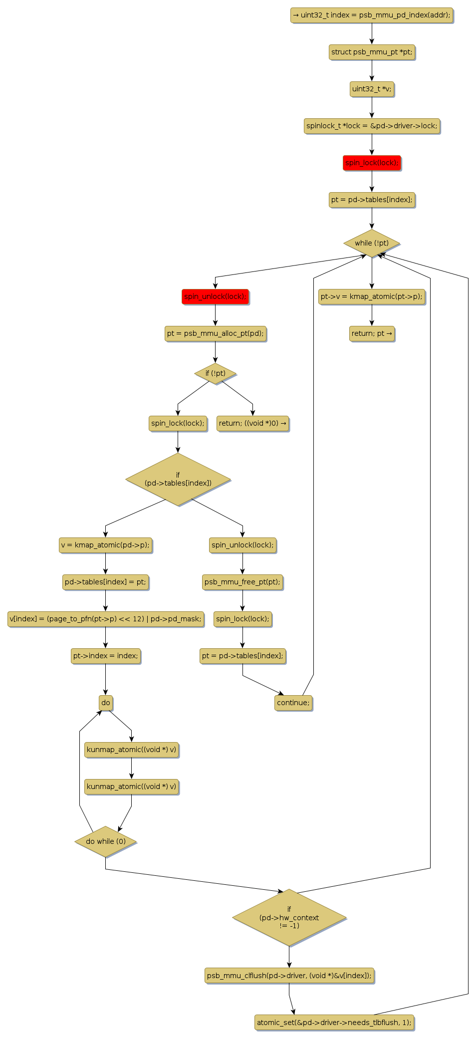
spin lock @ [8211+16+/linux-3.19-rc1/drivers/gpu/drm/gma500/mmu.c]
Instance Signature: lock

The Matching Pair Graph:


Function Name
Control Flow Graph (CFG)
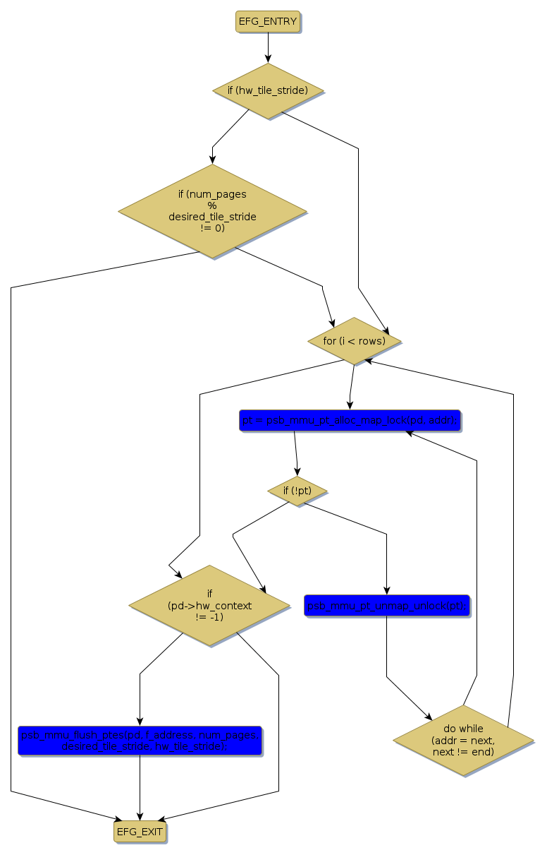
Events Flow Graph (EFG)
Source Correspondence
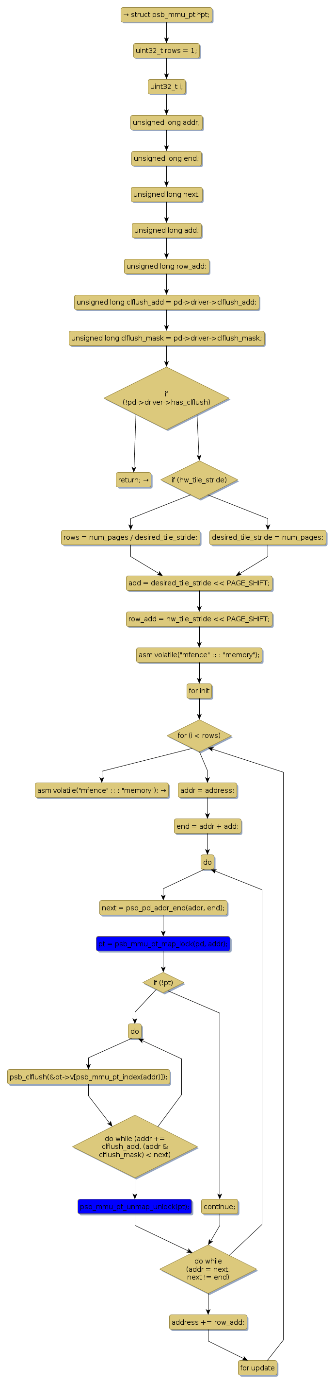
psb_mmu_flush_ptes [12242+18+/linux-3.19-rc1/drivers/gpu/drm/gma500/mmu.c]
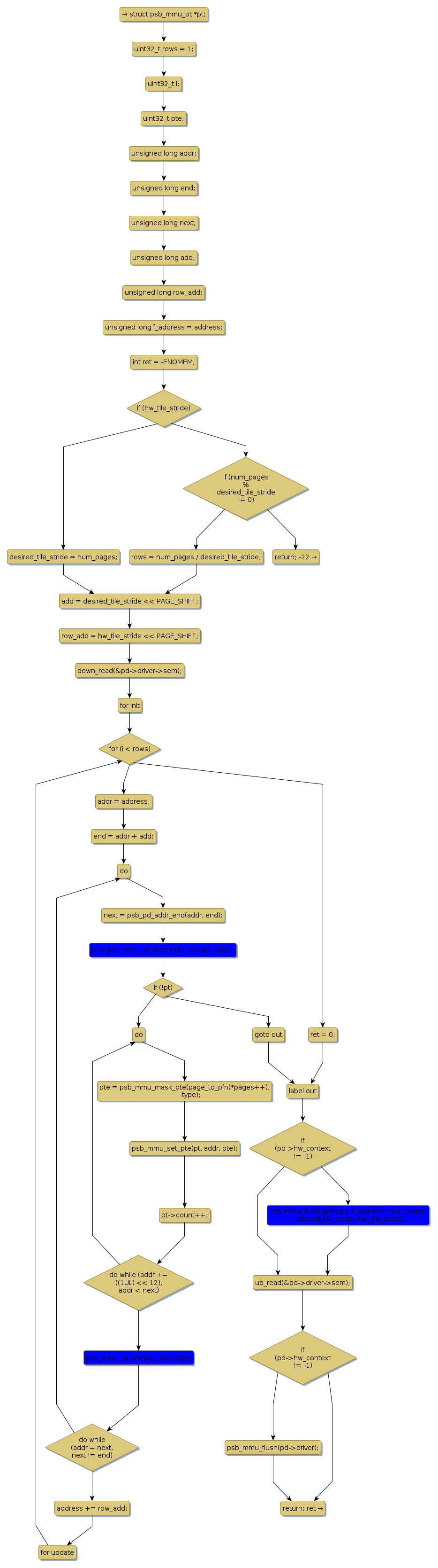
psb_mmu_insert_pages [16504+20+/linux-3.19-rc1/drivers/gpu/drm/gma500/mmu.c]
psb_mmu_insert_pfn_sequence [15568+27+/linux-3.19-rc1/drivers/gpu/drm/gma500/mmu.c]
psb_mmu_pt_alloc_map_lock [8009+25+/linux-3.19-rc1/drivers/gpu/drm/gma500/mmu.c]
psb_mmu_pt_map_lock [8866+19+/linux-3.19-rc1/drivers/gpu/drm/gma500/mmu.c]
psb_mmu_pt_unmap_unlock [9198+23+/linux-3.19-rc1/drivers/gpu/drm/gma500/mmu.c]
psb_mmu_remove_pages [14334+20+/linux-3.19-rc1/drivers/gpu/drm/gma500/mmu.c]
psb_mmu_remove_pfn_sequence [13545+27+/linux-3.19-rc1/drivers/gpu/drm/gma500/mmu.c]
psb_mmu_virtual_to_pfn [17919+22+/linux-3.19-rc1/drivers/gpu/drm/gma500/mmu.c]